A large mature onshore Saudi Arabian oil field is producing sour crude oil that multiplies well-integrity challenges. A stringent well-integrity-surveillance and maintenance program is followed for this field. Under this program, any well-integrity-related problem can be predicted through a structured preventive-diagnosis and maintenance schedule for both wellhead and downhole integrity.
Introduction
The Ghawar oil field has moderate-to-high hydrogen sulfide (H2S) and carbon dioxide (CO2) content that is dissolved in crude oil, which demands a very stringent well-integrity program. The well-integrity-surveillance program is a mechanism that is applied to the wells in this onshore oil field to ensure the quality and soundness of all completion components. The developed program not only ensures the identification of well problems at a very early stage but also maintains the soundness and upkeep of all the assets in the field. Data obtained from the monitoring program are used for integrity evaluation that in turn leads to deciding the type of well work required for integrity control and repair and when to perform it. The majority of the well work is cost-intensive, and a sound integrity evaluation is key to its success.
The Program Approach
In small fields, manual tracking and monitoring of well-integrity-related issues are reasonable, but in large oil fields this approach can invite human errors. Automation of this important activity can reduce human errors, and a systematic process is established that can enhance the efficiency of tracking the problematic wells with a definite action plan to fix the issues in a timely manner. The well-integrity-monitoring program starts with the following six primary well-integrity inspections or surveys, carried out periodically for each well:
- Integrity testing and maintenance (greasing) of wellhead valves
- System-functionality and -integrity testing for surface and subsurface safety valves (SSVs and SSSVs, respectively) and emergency-shutdown (ESD) systems
- Annuli pressure and sample survey
- Landing-base inspection
- Downhole-temperature-profile survey
- Corrosion logging
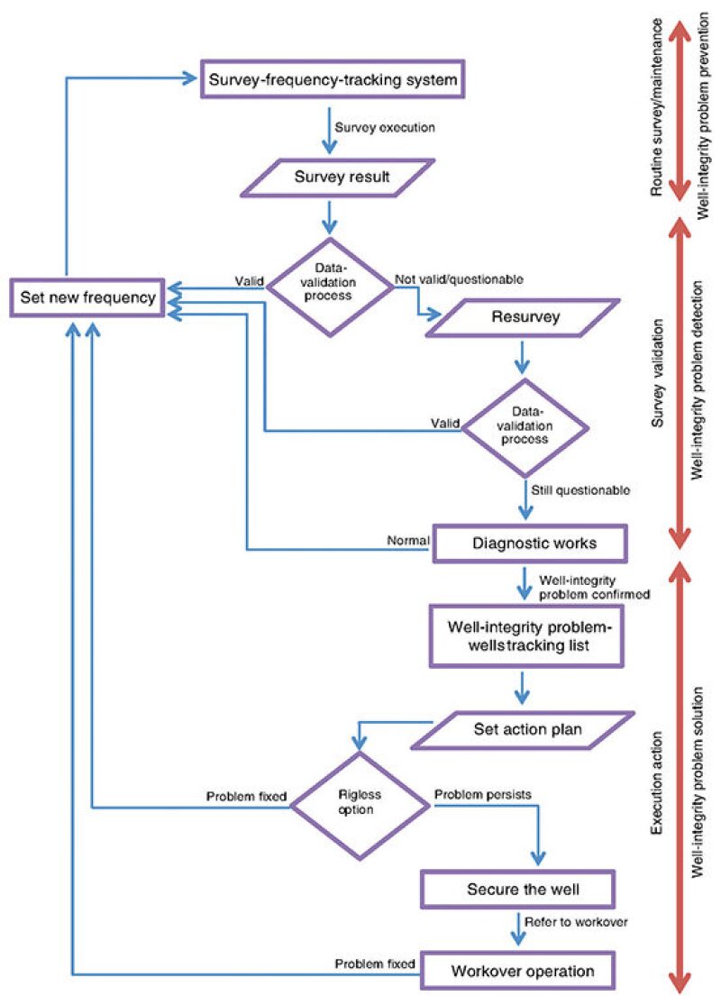
The well-surveillance program has a manifold approach that consists of the following steps:
- Maintain a survey-frequency-tracking system.
- Analyze, validate, and approve the primary surveys to identify problem wells.
- Maintain a problem-well-tracking system.
- Repair the problems through minor maintenance; if this is not possible, tag the well for workover operations.
The flow chart in Fig. 1 (above) can best describe this approach. These four steps are also described in detail in the complete paper.

Importance and Benefits of Routine Surveys
Each of the aforementioned six primary surveys has its own importance, and the operator benefits from these surveys on a regular basis. Case studies for several of these surveys are included in the complete paper.
Wellhead-Valve-Integrity Testing. Testing and greasing the valves are the two major survey and maintenance procedures that ensure the integrity of the wellhead valves in addition to the choke valve and flowline-isolation valve. Wellhead-valve-integrity testing is performed to guarantee the ability to control the well when required. Wellhead valves are the first line of defense in case of unsafe situations, so the valves need to be functional all the time, irrespective of whether the well has pressure. Special attention is always given to the master valve.
Valve cycling is considered part of the maintenance because it moves valve components and breaks accumulations in the valve cavities; however, excessive cycling requires frequent greasing. In addition, gears are the main component of the valve and should be maintained in good condition to ease the valve rotation; some valves can be found to be passing because the gear is not able to be rotated fully.
Integrity testing for wellhead valves is performed on oil wells once per year; however, wells in populated areas are tested twice per year, and all water wells are tested twice per year. Moreover, the integrity of all wellhead valves for all wells is tested before any well work is performed on the well or before the workover rig moves to the well. Passing valves are greased or replaced, if not fixed.
The greasing of wellhead valves is performed once per year, except for wells in populated areas, which are greased twice per year. All water-injection wells are greased twice per year.
SSV/SSSV and ESD-System Testing. Usually, SSVs and SSSVs are actuated hydraulically through an ESD system. The SSV is installed as part of the tree, while the SSSV is installed at a shallow depth below the wellhead. The function of these valves is to ensure that wells are closed automatically in any emergency situation. The integrity and functionality of the SSV, SSSV, and ESD systems are tested on a quarterly basis for all wells to ensure that they are operable and can perform their intended function.
Annuli Survey. As a standard for this field, all annuli other than the tubing/casing annulus (TCA) are cemented during drilling. Ideally, all annuli between the casings should have zero pressure, when no problem exists. But pressure can occur in the cemented annuli because of cement channeling, incomplete cement circulation, casing leaks, and wellhead-packoff leaks.
The TCA is usually filled with inhibited diesel, and a positive pressure is maintained within it that enables quick detection of casing leaks. Subsequently, the TCA may develop higher pressure than normal because of expansion of the packer fluid. This pressure should not build up when bled off. If the pressure does return in a TCA, then a packer leak, tubing leak, or tubing-bonnet leak may be the cause. Annuli surveys are conducted at regular intervals to monitor annuli pressures. A downhole or surface communication is confirmed if samples collected from the annuli confirm the presence of crude oil.
A positive pressure is maintained in the TCA for all wells. This will ensure that the TCA is filled with inhibited diesel or water and will enable the quick detection of casing leaks. In addition, all wells equipped with online pressure transmitters are monitored in real time all of the time.
All annuli of oil wells are surveyed annually under flowing and shut-in conditions. Wells located in populated areas are surveyed twice per year, under both flowing and shut-in conditions. Wells equipped with electrical submersible pumps are surveyed four times per year.
All annuli of water wells that have TCAs are surveyed twice per year. This is required to ensure tubing integrity, especially if water that is produced or injected is very corrosive. The annuli of tubeless wells are surveyed annually. This is because the annuli are cemented. Moreover, every well is surveyed following workover or drilling, both before initial production and within 1 week after initial production, to capture the fluid-expansion effect. Any abnormalities are detected during the validation phase of these surveys.
Landing-Base Inspection. The landing base is defined as a housing attached to the top of the surface casing to support the strings of casings. Near-surface external corrosion is caused by the cyclic or continuous ingress of oxygenated surface water or moisture in the annular space between the conductor pipe and surface casing. The retained oxygenated water in the annulus leaches out chemical salts from the cement and, at elevated well-operating temperatures, creates low-resistance electrolytes, resulting in an extremely corrosive environment. Additionally, a cement microannulus that develops behind the surface casing will tend to retain a small amount of water that can also cause slow but steady development of near-surface corrosion on the surface casing. Therefore, a landing-base-inspection survey is an integral part of the well-integrity-surveillance program carried out in oil and water wells.
New wellheads completed by drilling and workovers have their landing bases, surface casings, and conductor pipes coated. Inspection of the coating is considered to be the first landing-base inspection on any well. Oil wells are inspected after rig release and once every 10 years; however, wells aged 30 years or more are inspected once every 5 years. Similarly, water wells are inspected after rig release and once every 7 years. Also, water wells aged 21 years or more are inspected once every 4 years.
Temperature Survey. The purpose of a temperature survey is early detection of casing leaks and/or fluid movements behind pipe that can result in the contamination of aquifers, loss of oil production, or even surface blowouts. It is important to establish base-temperature profiles that will reflect these influences for each area. A base-temperature profile will provide a geothermal gradient of the area that can be compared with subsequent profiles. Base-temperature profiles are recorded in all new wells before they are placed on production or injection, if possible. If a base-temperature profile is not available for a particular well that is being surveyed, the base-temperature profiles of nearby wells are used.
In general, a base survey is conducted for all wells equipped with downhole packers. For the oil wells completed with an uphole packer, the recommended temperature-survey frequency is as follows:
- Wells with an age of less than 7 years are surveyed twice per year.
- Wells with an age of more than 7 years but less than 13 years are surveyed three times per year.
- Wells with an age of more than 13 years are surveyed four times per year.
Wells that are equipped with a downhole packer with known communication problems between reservoirs below the packer are surveyed twice per year. Tubeless water wells are surveyed annually.
Corrosion Logging. Corrosion logs are run to assess the integrity and thickness of the casing and to determine the location of casing leaks. High-resolution corrosion logs can survey triple casing strings (3½, 7, and 9⅝ in.) and can be used to evaluate the total metal loss, and thereby predict the casing integrity. The corrosion log can be used to establish a casing-integrity baseline. This survey is relatively new to the list of mandatory well-integrity surveys to be performed for this field. The field is maturing, and the old completions are exposed to a corrosive environment; thus, a stricter monitoring of corrosion-related downhole leaks is needed.
Representative wells are selected to log through tubing during the workover to establish the rate of corrosion in different areas within the field. A logging frequency can be set on the basis of the rate of corrosion and nominal thickness of the pipe. For example, for wells with no previous corrosion logs, it is required to establish the remaining casing life (RCL). The RCL can be estimated by dividing the total metal thickness by the rate of corrosion. For wells with a previous corrosion log as the base log, the frequency of subsequent corrosion logging should be determined by dividing the RCL by four. A well needs to be worked over if the RCL is less than 4 years.
Beyond the Guidelines. Besides the six primary surveys, several other indirect methods are also followed to detect/verify/address well-integrity-related issues. These are scale inspection, scale-inhibitor squeeze in the formation for prevention of scale buildup in the wellbore, well-rate-test analysis, and measures to enhance well integrity for wells located in populated areas. Well-integrity campaigns are also conducted to increase awareness among employees of different levels in the organization.
This article, written by JPT Technology Editor Chris Carpenter, contains highlights of paper IPTC 16767, “Effective Well-Integrity Management in a Mature Sour-Oil Field,” by Abdulaziz A. Al-Mukhaitah and Surajit Haldar, SPE, Saudi Aramco, prepared for the 2013 International Petroleum Technology Conference, Beijing, 26–28 March. The paper has not been peer reviewed. Copyright 2014 International Petroleum Technology Conference. Reproduced by permission.